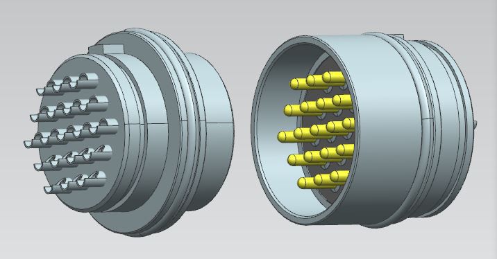
3D výkres 19pinového konektoru pro zákazníka
Zrovna minulý týden jsme sestavili speciální tým a uspořádali schůzky, abychom probrali různé aspekty vašeho projektu (technologie produktu, řešení, výrobní procesy, kontrola kvality, podobná rozšíření projektu atd.). Ať už je poskytován samotným pogo pinem nebo jako kompletní sada konektorových řešení, jsme toho plně schopni.

3D výkres 19pinového konektoru pro zákazníka



Důvodem, proč jsme kompetentní, je, že máme následující výhody:
Naše společnost disponuje kompletním návrhem a vývojem, výrobou a zpracováním, galvanickým pokovováním, montáží, od soustružení materiálu až po povrchovou úpravu, až po finální montáž výrobku, testování spolehlivosti, balení lze dokončit samostatně, což lze rychleji a efektivněji Poskytujte zákazníkům produkty, což výrazně zkracuje cyklus vývoje produktu.S pokročilým výrobním zařízením, počínaje výrobními detaily, přísně kontrolujeme každý výrobní proces.

